大家都在玩的Gemini AI又是什麼?超詳細的旅遊攻略表、行程地圖要怎麼做?
自從Gemini升級了Nano Banana Pro模型,以往大家擔心的製圖失誤、破字問題都完美解決了。
再加上Gemini資料庫龐大,而且不像ChatGPT常常愛不懂裝懂(個人心得)
做出來的圖片和行程表完整度和參考性都非常高!
這篇教大家怎麼跟Gemini 討論出國的行程表、更近一步生成行程圖、攻略圖指令,做出自己的精美旅遊小手冊。
🌟重要:免費版也可以用,一天會有生成限制。
可以先玩玩看,順手後再決定要不要訂閱喔~
⚠️上傳個人照片到雲端,請注意洩露個人隱私風險!
Gemini安排國外旅遊行程指令
以本次的11月高松賞楓行程為例,指令如下:
⚠️重要:選取模型為「思考型」
《指令如下》
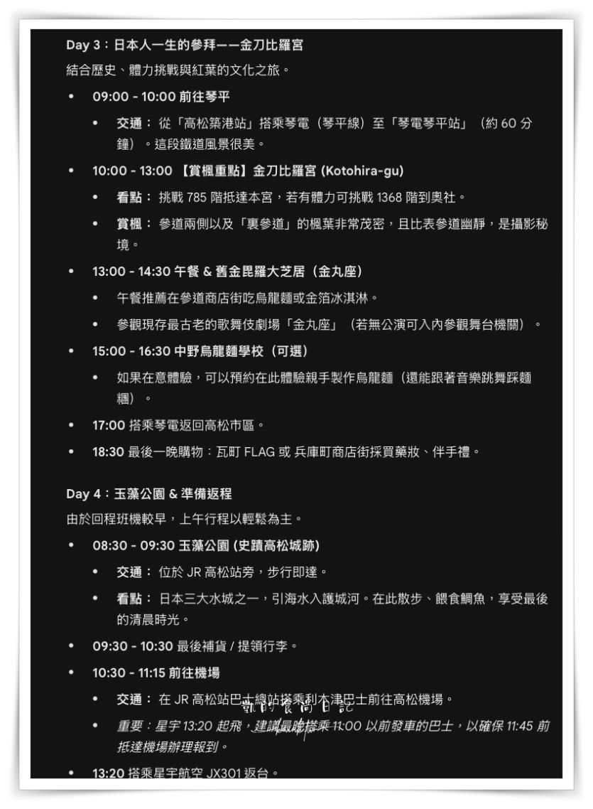
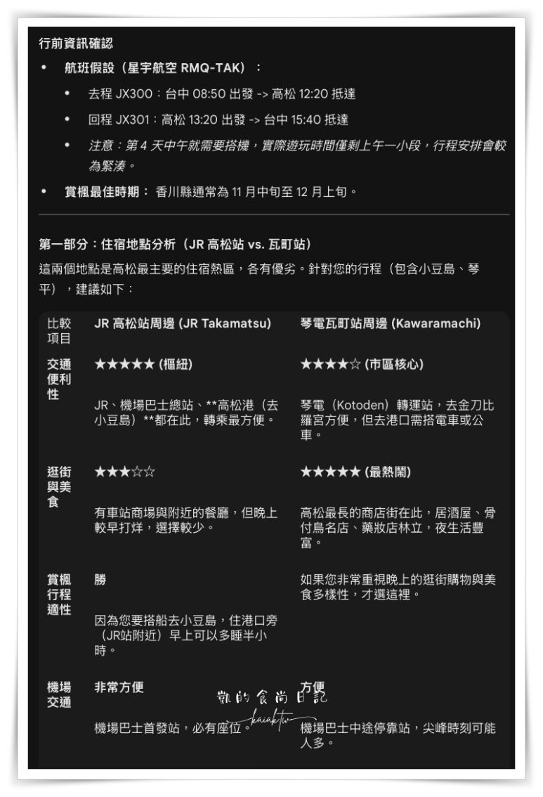
本次的行程主題為高松賞楓4日遊。
預計從台中機場出發,搭乘星宇航空到高松機場;回程從高松機場出發、搭乘星宇航空回到台中。(補充:如果以確認日期,也可加入日期細節)
請幫我設計四天三夜的高松賞楓行程提案,並比較住宿在JR高松站或瓦町站的優缺點。
重要!行程中不開車自駕,以搭乘大眾運輸工具抵達賞楓景點為主。
並詳列搭車方式和參觀時間。
⚠️生成之資訊、航班、交通班次可能有誤,務必要自行查證!

Gemini旅遊地圖插畫指令
以本次11月高松賞楓行程為例。
以下行程是我已經整理過的,如果你不確定你的行程,可以參考「Gemini安排國外旅遊行程指令」討論方式請Gemini安排。
⚠️重要:選取模型「思考型」,工具「建立圖像Nano Banana Pro」
《指令如下》
請幫我繪製一個 4 天 3 夜的日本高松旅遊地圖插畫。
搭乘星宇航空直飛高松機場 入住高松大和ROYNET飯店3晚。行程規劃以「高松琴電賞楓一日遊」為主:
Day1 搭機、中央商店街、呆呆獸寶可夢中心
Day2 金刀比羅宮、綾川呆呆獸公園、綾川AEON MALL
Day3 前往栗林公園、高松城跡
Day4 高松機場、返台
請根據我的行程規劃,加入適當的細節插圖。
根據行程依序畫成一張日式雜誌插畫的旅遊攻略圖,我提到的地點、環境、景觀、食物、餐廳,都要在圖中提到,且儘可能的擬真。插圖的比例為 16:9。
整體要給人可愛、清新的氛圍,字體清晰容易閱讀、並確保內容都是「繁體中文」無錯字。

Gemini旅遊日程規劃圖
以本次11月高松賞楓行程為例。
以下行程是我已經整理過的,如果你不確定你的行程,可以參考「Gemini安排國外旅遊行程指令」討論方式請Gemini安排。
⚠️重要:選取模型「思考型」,工具「建立圖像Nano Banana Pro」
《指令如下》
請根據我的行程規劃,做出一張四國高松4日賞楓旅遊規劃行程圖表。
照天數排列,風格為日本雜誌風。
插圖的比例為 16:9。
整體要給人可愛、清新的氛圍,加入秋季賞楓元素圖案。
內容字體清晰容易閱讀、並確保內容都是「繁體中文」無錯字。
Day1 搭機、中央商店街、呆呆獸寶可夢中心
Day2 金刀比羅宮、綾川呆呆獸公園、綾川AEON MALL
Day3 前往栗林公園、高松城跡
Day4 高松機場、返台

Gemini翻拍收據記帳指令
拍照收據明細,一次多張也可以,但務必要要拍得清楚,上傳到Gemini。
⚠️重要:選取模型為「思考型」
《指令如下》
請用這張購買清單明細。
自動將日文(或泰文、英文皆可)生成中文翻譯。
照分類排序、結算總金額和換算台幣總金額的Excel檔案表單。
⚠️重要!手機版只會有表格,電腦版才能生成Excel表單。
⚠️上傳個人照片到雲端,請注意洩露個人隱私風險!
▐ 超好用!日本賣場免稅優惠券:

【唐吉軻德優惠券使用方式】
- 點選優惠券圖片進入條碼顯示畫面。
- 付款時,請主動向收銀人員出示護照和優惠券條碼畫面。
- 購買滿 5,000 日元(不含稅)即可免稅;
10,000 日元(不含稅)可再享 5% 折扣;
30,000 日元(不含稅)可再享7%折扣。
▐ 其他日本行程延伸閱讀:
★第一次去日本必看!日本新手懶人包
點我
★最潮東京這樣玩
點我
★鳥取柯南小鎮攻略
點我
★關西、大阪懶人包
點我
★北海道雪國這樣玩
點我
★福岡孝親之旅
點我
★廣島最新打卡景點
點我
★東北秘境之旅
點我
✨日本上網Sim卡推薦✨
免換卡!日本eSIM 最方便 推薦!!
3/5/7/10/15/30 天上網SIM卡|免運寄到家
Softbank 5/8/15/30 天上網卡|機場領取
日本上網吃到飽SIM卡(台灣免運郵寄到府)
以上圖片、文字皆為凱的食尚日記實際心得紀錄
歡迎分享連結,請勿擅自轉貼文字照片,違者必依法咎責
按讚加入粉絲團





